
MARIETTA, GA –
08/2010
-
Industry: Food & Beverage
-
Service: Flow Rate/Total
-
Fluid: High Fructose Corn Syrup (HFCS), Water,
Vinegar, Buttermilk, Egg Product and Mayonnaise
Overview
One of the critical factors affecting the quality of any food product is the proportion of the ingredients
added to it.When making salad dressings, for example, manufacturers frequently utilize batch
processes involving various ingredients, in different quantities, added to a mixing tank. This
process can include High Fructose Corn Syrup (HFCS), water, vinegar, buttermilk and egg product
to produce mayonnaise, and requires measuring the flow rate of the mayonnaise itself. For
mayonnaise, viscosity eliminates many flow meter technologies.
Situation
A large manufacturer of sauces and dressings located in the Southeastern U.S. sought to improve
the quality control of its products. The company previously employed manual batching, but wanted
to upgrade its operation to automated production processes. It required a single type of flow meter
to control the amount of mayonnaise added to salad dressings, as well as flow meters for each
ingredient used in the mayonnaise process.
Solution
The head of plant maintenance had successful results using Flow Technology’s Decathlon Series Positive Displacement (PD) flow
meters at his previous company, and viewed them as the best solution for producing salad dressing with excellent quality and
consistency.
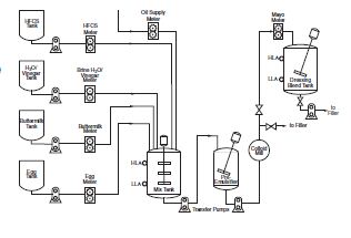
Initially, the plant had three mayonnaise dispensing points to be
measured. The local FTI representative determined that three-inch
DC-F Sanitary Series PD flow meters could be employed to handle
the high-viscosity fluids at high flow rates with the lowest pressure
drop across the meter. The customer also used FTI’s Hall Effect
Sensor for a pulse output transmitted directly to the plant control
system for the batch control function.
Thanks to the DC-F Series meters, the salad dressing manufacturer
had a successful transition from a manual batch operation to
an automated batching process. It subsequently ordered additional
meters to measure and batch HFCS, water, vinegar, buttermilk and
egg product used in making mayonnaise, as well as other dressings
and sauces.
System Description
For measuring and batching mayonnaise (at 5000 cP), the customer chose the DC30F-6113-5430000 PD meter along with the
IS160-01 Hall Effect sensor and 19-94506-01 sensor cable. For HFCS, buttermilk, soy oil, chilled water and vinegar (at 1 to 3000
cP), it used the DC20F-6113-5420000 PD meter. The DC15F-6113-5415000 PD flow meter, Hall Effect sensors and cables were
selected for measuring egg product (at 100 cP).
Technical Information
Flow Meters: DC30F-6113-5430000, DC20F-6113-5420000,
DC15F-6113-5415000
Electronics:IS160-01 Hall Effect Sensor, 19-94506-01 Cable
Flow Rate: 12-32 GPM
Fluids: High Fructose Corn Syrup (HFCS),Water, Vinegar, Buttermilk,
Egg Product and Mayonnaise
|